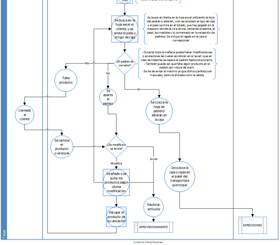
CREACIÓN Y MAPEO DE LOS FLUJOS OPERATIVOS, LOGÍSTICOS
La situación actual a nivel global a traido un cambio y adaptación de las empresas y organizaciones a potenciar, facilitar y utilizar las nuevas tecnologías.
Esta situación a hecho que cambiemos algunas operativas y hábitos de trabajo, y que el presente y el futuro se habrá gestionar y trabajar de una forma diferente.
Por todos estos cambios y situaciones IGRES ha puesto en marcha, utilizando las nuevas tecnologías actuales, sistemáticas online, utilización de vídeos, sistemas de videoconferencia y comunicación online, trabajo, gestión y operativa, funcional, práctica, en equipo, sincronizado y las futuras tecnologías que puedan aparecer, la creación y mapeo de los flujos operativos, logísticos.
La creación y mapeo de los flujos operativos, logísticos utilizando las nuevas tecnologías actuales y futuras, evitan y reducen los desplazamientos, por los dos bandos y a la vez las empresas y organizaciones, con esta sistemática, tendran una visión más objectiva, clara de tota su operativa.

